teamneusta / pimcore-import-export-bundle
Export documents to YAML, so that they can be used in fixtures
Package info
github.com/teamneusta/pimcore-import-export-bundle
Type:pimcore-bundle
pkg:composer/teamneusta/pimcore-import-export-bundle
Requires
- php: ~8.1.0 || ~8.2.0 || ~8.3.0 || ~8.4.0
- ext-zip: *
- pimcore/pimcore: ^11.5 || ^12.0
- symfony/config: ^6.4
- symfony/console: ^6.4
- symfony/dependency-injection: ^6.4
- symfony/filesystem: ^6.4
- symfony/finder: ^6.4
- symfony/http-foundation: ^6.4
- symfony/property-access: ^6.4
- symfony/routing: ^6.4
- symfony/serializer: ^6.4
- symfony/yaml: ^6.4
- teamneusta/converter-bundle: ^1.8
Requires (Dev)
- ergebnis/composer-normalize: ^2.42
- friendsofphp/php-cs-fixer: ^3.60
- phpspec/prophecy-phpunit: ^2.2
- phpstan/extension-installer: ^1.3.1
- phpstan/phpstan: ^1.10.60
- phpstan/phpstan-phpunit: ^1.3.16
- phpstan/phpstan-symfony: ^1.3.8
- phpunit/phpunit: ^9.6
- pimcore/admin-ui-classic-bundle: ^1.0 || ^2.0
- spatie/phpunit-snapshot-assertions: ^4.2
- teamneusta/pimcore-testing-framework: ^0.13
Conflicts
- masterminds/html5: < 2.8.1
This package is auto-updated.
Last update: 2026-05-14 08:48:51 UTC
README
Installation
-
Require the bundle
composer require teamneusta/pimcore-import-export-bundle
-
Enable the bundle
Add the Import Export Bundle to your
config/bundles.php:Neusta\Pimcore\ImportExportBundle\NeustaPimcoreImportExportBundle::class => ['all' => true],
-
Assets Install
bin/console assets:install public --symlink
Assets will be installed as symlinks in folder public.
Usage
Pimcore Admin Backend
Export
After enabling the bundle you should see a new menu item in the context menu of Pimcore Admin Backend:
| Documents | Assets | Data Objects |
|---|---|---|
![]() |
![]() |
![]() |
Currently only YAML Export is supported by menu
After clicking one of the menu items you will be asked for a file name and the export will start:
(german translation)
Special case: Assets Export
Because Assets are mostly assigned to physical files (images, videos, documents, etc.) the export will create a ZIP file containing the binary data and a YAML file with the metadata. The same structured zip file can be used for the import of Assets as well.
Import
For the import you can have a look into the Tools Menu:
Symfony Commands
This bundle provides several commands to export and import data into Pimcore.
Fur usage, run the commands with the --help option to see all available options and arguments.
neusta:pimcore:export:documents- Export Pimcore documents (e.g., pages, snippets) to a YAML file. Export either the entire document tree or specific document IDs.
neusta:pimcore:export:assets- Exports Pimcore assets (e.g., images, videos, PDFs) into two files: A YAML file along with a ZIP file containing the actual binary files.
- Both files share the same base name (e.g.,
assets.yamlandassets.zip).
neusta:pimcore:export:objects- Exports Pimcore DataObjects into a YAML file. The objects can be filtered by ID or exported in full.
neusta:pimcore:import:documents- Imports Pimcore documents (e.g., pages, snippets) from a YAML file.
neusta:pimcore:import:assets- Imports assets (e.g., images, PDFs, videos) into Pimcore based on a YAML definition.
- The command expects a YAML file describing the assets and a ZIP archive containing the corresponding files. The ZIP file must be located in the same directory as the YAML file and must have the same base name (e.g.,
assets.yamlandassets.zip)
neusta:pimcore:import:objects- Imports Pimcore DataObjects from a YAML file.
Common Options
All import commands follow a similar structure and support the following common options:
--inputor-i: Path to the input YAML file (required for import commands).--dry-run: Perform the operation without persisting data (only available for import commands).
Notice: WYSIWYG - Editable
For using a correct exporting and importing of WYSIWYG editables in older Pimcore versions (e.g. using symfony/framework < 6.2.2) you probably need to configure your Symfony HTML sanitizer as documented here:
https://docs.pimcore.com/platform/2024.4/Pimcore/Documents/Editables/WYSIWYG#extending-symfony-html-sanitizer-configuration
In our integration test we have used the following configuration:
tests/app/config/packages/pimcore.yaml
because of already known bugs with <a> - HTML tag.
Concepts
Page Export
The selected page will be exported into YAML format:
elements: - Pimcore\Model\Document: id: 123 parentId: 1 type: page published: true path: / language: de navigation_name: my-site navigation_title: 'My Site' key: my-site title: 'My Site' controller: 'App\DefaultController::indexAction' editables: main: type: areablock name: main data: [ { key: '1', type: text-editor, hidden: false } ] # ...
In the same way you can re-import your yaml file again by selecting: Import from YAML in the context menu.
Page Import
The import process will create pages with the given data.
The following rule applies:
If the parseYaml method of the PageImporter is not called with forcedSave, the data from the provided YAML will be
adopted, regardless of whether it makes sense or not, and without checking whether the page could be saved that way.
-
If
forcedSaveis set totrue, the ID will be retained (Caution – this can overwrite an existing page). -
If
forcedSaveis set totrueand no ID has been set, it will be generated by Pimcore (Creating new page). -
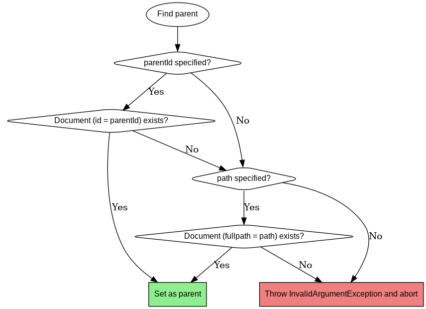
If a
parentIdis specified, the corresponding document will be searched for. -
If it exists, it will be set as the parent (Note: This may override the
pathspecification). -
If the
parentIddoes not exist, an attempt will be made to find a parent using thepathspecification. -
If such a parent exists, the
parentIdwill be set accordingly and saved. -
If neither is found, an InvalidArgumentException will be thrown, and the save operation will be aborted.
If multiple pages are imported and a path specification changes by the applied rules, this path specification will be replaced with the new, correct path specification in all provided page configurations.
Parameterize your yaml files
You can parameterize your yaml files with placeholders. The placeholders will be replaced by the values you provide in your fixtures.
elements: - Pimcore\Model\Document: id: 2 parentId: 1 # ...further properties editables: # ...several editables 'main:1.img:1.image': type: image data: id: %IMAGE_ID% 'main:1.img:1.title': # ...
In the case above an image has been assigned to an Editable/Image editable. The image id is a placeholder %IMAGE_ID%.
You can use now a Neusta\Pimcore\ImportExportBundle\Documents\Import\Filter\SearchAndReplaceFilter instance to replace the placeholder with the actual image id (e.g. 1234).
$yamlContent = (new SearchAndReplaceFilter(['%IMAGE_ID%' => 1234]))->filterAndReplace($yamlContent);
If you want to change your yaml in a more complex way you can use the Neusta\Pimcore\ImportExportBundle\Documents\Import\Filter\YamlFilter interface to implement your own filter.
With that technique you can export test pages for Fixtures, change values into placeholders (e.g. for assets and data objects) and replace them with the actual values in your tests.
Contribution
Feel free to open issues for any bug, feature request, or other ideas.
Please remember to create an issue before creating large pull requests.
Local Development
To develop on your local machine, instance identification for Pimcore 12 is needed.
Copy the compose.override.yaml.dist file to compose.override.yaml:
cp -n compose.override.yaml.dist compose.override.yaml
And replace all replace_with_secret values with your data.
Then install the dependencies:
bin/composer install
We use composer scripts for our main quality tools. They can be executed via the bin/composer file as well.
bin/composer cs:fix bin/composer phpstan
For the tests there is a different script that includes a database setup.
bin/run-tests





