mumzworld / magento2-opentelemetry
OpenTelemetry integration package for Magento 2 applications with complete observability stack
Package info
github.com/mumzworld-tech/magento2-opentelemetry
pkg:composer/mumzworld/magento2-opentelemetry
Requires
- php: ^8.1
- magento/framework: *
- open-telemetry/api: ^1.2
- open-telemetry/exporter-otlp: ^1.2
- open-telemetry/sdk: ^1.2
- open-telemetry/sem-conv: ^1.30
This package is not auto-updated.
Last update: 2026-05-22 09:54:02 UTC
README
Magento 2 OpenTelemetry Instrumentation
OpenTelemetry integration package for Magento 2 applications with complete observability stack
📖 Overview
A Composer library that adds OpenTelemetry tracing to Magento 2. It hooks into Magento core classes at runtime to automatically create spans for:
- HTTP requests — REST API, GraphQL, Backend admin, HTTP client
- Database — SQL query tracing
- Cache — Page cache, Redis, Varnish
- CLI — Commands, cron jobs, indexer operations
- Entity — EAV and flat entity load/save
- Business logic — Pricing, shipping, inventory, sales rules, repositories
🔄 OpenTelemetry Flow
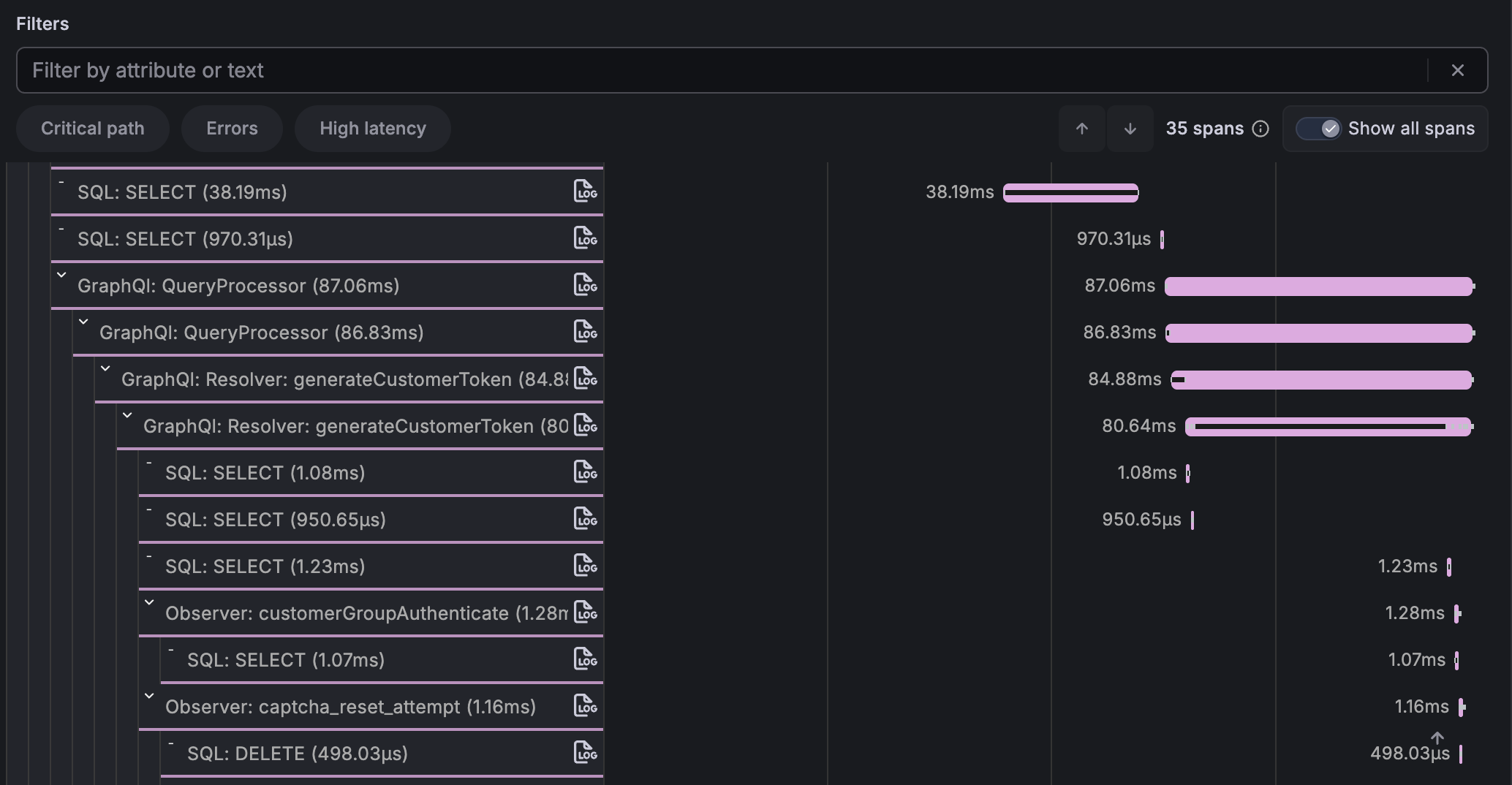
📊 Grafana Traces
⚙️ How OpenTelemetry PHP SDK Works Under the Hood
1. PHP registers shutdown handler:
OpenTelemetry\SDK\Common\Util\ShutdownHandler::register()
2. During shutdown:
│
└─> OpenTelemetry\SDK\Common\Util\ShutdownHandler::handleShutdown()
│
└─> Executes registered callbacks including:
│
└─> OpenTelemetry\SDK\Trace\TracerProvider->shutdown()
│
└─> Delegates to:
│
└─> OpenTelemetry\SDK\Trace\TracerSharedState->shutdown()
│
└─> Processes all span processors:
│
└─> OpenTelemetry\SDK\Trace\SpanProcessor\BatchSpanProcessor->shutdown()
│
└─> Final flush:
│
└─> OpenTelemetry\SDK\Trace\SpanProcessor\BatchSpanProcessor->flush()
│
└─> Delegates export to:
│
└─> OpenTelemetry\Contrib\Otlp\SpanExporter->export()
│
├─> Serializes spans
└─> Makes network call to collector
📋 Prerequisites
- PHP 8.0+
- PECL
- Composer
- OpenTelemetry PHP extension + PHP SDK
- Magento Application
- Docker
- Host
🔧 OpenTelemetry Setup
1. Install OpenTelemetry PHP Extension
pecl install opentelemetry
2. Configure the .ini Settings
Add the following to your PHP .ini file (e.g. php.ini or a custom opentelemetry.ini):
OTEL_PHP_AUTOLOAD_ENABLED="true" OTEL_SERVICE_NAME=magento2 OTEL_TRACES_EXPORTER=otlp OTEL_EXPORTER_OTLP_PROTOCOL=http/protobuf OTEL_EXPORTER_OTLP_ENDPOINT=http://[COLLECTOR-IP]:4318 OTEL_PROPAGATORS=baggage,tracecontext ;OTEL_PHP_DISABLED_INSTRUMENTATIONS=magento2 ;OTEL_PHP_EXCLUDED_URLS="health_check.php,get.php"
3. Verify the Extension
php -m | grep opentelemetry
php --ri opentelemetry
4. Install the PHP SDK
composer require open-telemetry/sdk open-telemetry/api open-telemetry/sem-conv open-telemetry/exporter-otlp
Note: These packages are automatically installed as dependencies when you install
mumzworld/magento2-opentelemetry. You only need to install them manually if you're setting up OpenTelemetry without this package.
📦 Package Installation
composer require mumzworld/magento2-opentelemetry
No Magento module setup is needed — the package bootstraps automatically via Composer's autoload mechanism.
🔍 What Is Auto-Instrumented
Once installed, this package automatically instruments the following Magento areas — no code changes required.
Core
| Instrumentation | Hooked Class | Method |
|---|---|---|
| Magento Bootstrap | Magento\Framework\App\Bootstrap |
run(), terminate() |
| Exception Handling | Magento\Framework\App\Http |
catchException() |
| Profiler | Magento\Framework\Profiler |
start(), stop() |
| Event Observers | Magento\Framework\Event\InvokerInterface |
dispatch() |
HTTP
| Instrumentation | Hooked Class | Method |
|---|---|---|
| REST API | Magento\Webapi\Controller\Rest\Interceptor |
dispatch() |
| REST Exceptions | Magento\Framework\Webapi\Exception |
__construct() |
| GraphQL Dispatch | Magento\GraphQl\Controller\GraphQl\Interceptor |
dispatch() |
| GraphQL Query | Magento\Framework\GraphQl\Query\QueryProcessor |
process() |
| GraphQL Resolver | Magento\Framework\GraphQl\Query\ResolverInterface |
resolve() |
| Backend Admin | Magento\Backend\App\AbstractAction |
dispatch() |
| HTTP Client | GuzzleHttp\Client |
send() |
Database
| Instrumentation | Hooked Class | Method |
|---|---|---|
| SQL Queries | Magento\Framework\DB\Adapter\Pdo\Mysql |
query() |
Cache
| Instrumentation | Hooked Class | Method |
|---|---|---|
| FormKey Flush | Magento\PageCache\Observer\FlushFormKey\Interceptor |
execute() |
| Full Cache Flush | Magento\CacheInvalidate\Observer\FlushAllCacheObserver |
execute() |
| Cache Invalidation | Magento\PageCache\Observer\InvalidateCache |
execute() |
| Redis | Magento\Framework\Cache\Backend\Redis |
test(), save(), remove(), clean() |
| Varnish Purge | Magento\CacheInvalidate\Model\PurgeCache |
sendPurgeRequest() |
CLI
| Instrumentation | Hooked Class | Method |
|---|---|---|
| CLI Runner | Magento\Framework\Console\Cli |
doRun() |
| Console Commands | Symfony\Component\Console\Command\Command |
run() |
| Cron Jobs | Magento\Cron\Observer\ProcessCronQueueObserver |
tryRunJob() |
| Reindex | Magento\Indexer\Model\Processor |
reindexAllInvalid() |
| Mview Actions | Magento\Framework\Mview\View |
executeAction() |
| Mview Execute | Magento\Framework\Mview\ActionInterface |
execute() |
| Mview Changelog | Magento\Framework\Mview\View\ChangelogInterface |
clear() |
Entity (EAV)
| Instrumentation | Hooked Class | Method |
|---|---|---|
| Product | Magento\Catalog\Model\ResourceModel\Product\Interceptor |
load(), save(), delete() |
| Category | Magento\Catalog\Model\ResourceModel\Category\Interceptor |
load(), save(), delete() |
| Customer | Magento\Customer\Model\ResourceModel\Customer\Interceptor |
load(), save(), delete() |
| Customer Address | Magento\Customer\Model\ResourceModel\Address\Interceptor |
load(), save(), delete() |
Entity (Flat)
| Instrumentation | Hooked Class | Method |
|---|---|---|
| Quote | Magento\Quote\Model\ResourceModel\Quote |
load(), save(), delete() |
| Quote Item | Magento\Quote\Model\ResourceModel\Quote\Item |
load(), save(), delete() |
| Order | Magento\Sales\Model\ResourceModel\Order |
load(), save(), delete() |
| Order Item | Magento\Sales\Model\ResourceModel\Order\Item |
load(), save(), delete() |
| Invoice | Magento\Sales\Model\ResourceModel\Order\Invoice |
load(), save(), delete() |
| Credit Memo | Magento\Sales\Model\ResourceModel\Order\Creditmemo |
load(), save(), delete() |
Business Logic (Misc)
| Instrumentation | Hooked Class | Method |
|---|---|---|
| Abstract DB | Magento\Framework\Model\ResourceModel\Db\AbstractDb |
load(), save(), delete() |
| Product Repository | Magento\Catalog\Model\ProductRepository |
get(), getById() |
| Category Repository | Magento\Catalog\Model\CategoryRepository |
get() |
| Customer Repository | Magento\Customer\Model\ResourceModel\CustomerRepository |
get(), getById() |
| Shipping Rates | Magento\Shipping\Model\Shipping |
collectRates() |
| Final Price | Magento\Catalog\Model\Product\Type\Price |
getFinalPrice(), _applyTierPrice() |
| Tax Calculation | Magento\Tax\Model\Calculation |
getRate() |
| Sales Rules | Magento\SalesRule\Model\Validator |
process() |
| Inventory | Magento\CatalogInventory\Observer\QuantityValidatorObserver |
execute() |
| Totals Collector | Magento\Quote\Model\Quote\TotalsCollector\Interceptor |
collectAddressTotals() |
| Address Totals | Magento\Quote\Model\Quote\Address\Total\AbstractTotal |
collect() |
| Totals Collector | Magento\Quote\Model\Quote\Address\Total\Collector |
collect() |
| Discount Calc | Magento\SalesRule\Model\Rule\Action\Discount\AbstractDiscount |
calculate() |
🚀 Optimization Tips
Install ext-protobuf PHP Extension
Preferred over the pure-PHP library google/protobuf for production:
pecl install protobuf
| Option | Package | Performance |
|---|---|---|
| C extension (recommended) | ext-protobuf via pecl install protobuf |
Native speed, minimal overhead |
| Pure-PHP library | google/protobuf via Composer |
Slower serialization, higher CPU usage |
NOTE: To reduce the latency imposed by the OTel exporter:
- Use a local OTel collector (instead of remote)
- Use the
ext-protobufC extension instead of the Composer package
Limiting the Number of Spans
See OpenTelemetry SDK Environment Variables — Attribute Limits for details on:
- Limiting the number of span attributes
- Limiting the length of span attribute values
- Limiting the number of events
Export Settings
| Setting | Purpose | Default | Suggested | Effect of Tuning |
|---|---|---|---|---|
OTEL_BSP_MAX_QUEUE_SIZE |
Max number of spans buffered in memory | 2048 | 10000+ | Prevents spans being dropped under high load |
OTEL_BSP_MAX_EXPORT_BATCH_SIZE |
Max spans exported per batch | 512 | 1000–5000 | Reduces export cycles, improves throughput |
OTEL_BSP_SCHEDULE_DELAY |
How often (ms) the processor checks the queue for exporting | 5000 ms | 100–200 ms | Faster flushing during long-running requests |
OTEL_BSP_EXPORT_TIMEOUT |
Max time (ms) allowed for a single export batch | 30000 ms | 1000–2000 ms | Prevents request shutdown from blocking if exporter is slow/hangs |
⚡ Performance Considerations
- Sampling: Use appropriate sampling rates for production (
0.1= 10%) - Batching: Configure batch processors in collector
- Resource Limits: Set memory and CPU limits
- Network: Use gRPC for better performance
- Storage: Configure appropriate retention policies
🤝 Contributing
- Fork the repository
- Create a feature branch
- Make your changes
- Add tests
- Submit a pull request
📄 License
This package is licensed under the MIT License.
💬 Support
For support and questions:
- Create an issue in the repository
- Check the troubleshooting section
- Review the Magento 2 OpenTelemetry documentation
Built with ❤️ by Mumzworld Development Team

