irfan-manitechnest / sodium-crypto
A modern PHP 8.3+ encryption library (Fidelius replacement) using the Sodium extension.
Installs: 1
Dependents: 0
Suggesters: 0
Security: 0
Stars: 0
Watchers: 0
Forks: 0
Open Issues: 0
pkg:composer/irfan-manitechnest/sodium-crypto
Requires
- php: >=8.3
- ext-sodium: *
Requires (Dev)
- phpunit/phpunit: ^10.5
README
A modern PHP 8.3+ encryption library (Fidelius replacement) using the Sodium extension.
A lightweight, object-oriented encryption/decryption library built on PHP's libsodium extension. It provides both symmetric and asymmetric authenticated encryption workflows (Fidelius-compatible), secure signing, password hashing, and utilities.
✨ Features
- ✅ Modern PHP 8.3+ OOP API
- ✅ Asymmetric Authenticated Encryption (Fidelius-like) with
sodium_crypto_box - ✅ Symmetric Encryption (secretbox) for fast, secure storage encryption
- ✅ Digital Signatures (signing and verification)
- ✅ Password hashing & secure password-based encryption
- ✅ Fully tested with PHPUnit 10+
- ✅ PSR-4 compliant and ready for Packagist
📦 Installation
composer require irfan-manitechnest/sodium-crypto
Ensure the PHP Sodium extension is enabled (php_sodium.dll or built-in since PHP 7.2+).
🚀 Usage Examples
🔑 Generate Asymmetric Key Pairs
use SodiumCrypto\Crypto\FideliusEncryptor; $keys = FideliusEncryptor::generateKeyPair(); echo "Public Key: " . $keys['publicKey'] . PHP_EOL; echo "Private Key: " . $keys['privateKey'] . PHP_EOL;
🔒 Asymmetric Encryption (Fidelius-style)
use SodiumCrypto\Crypto\FideliusEncryptor; // Sender encrypts $encrypted = FideliusEncryptor::encrypt( "Hello Secure World", $senderPrivateKey, $senderPublicKey, // Sender's public key $recipientPublicKey // Recipient's public key ); // Recipient decrypts $decrypted = FideliusEncryptor::decrypt( $encrypted['ciphertext'], $encrypted['nonce'], $recipientPrivateKey, $encrypted['keyToShare'] // Sender's public key );
🔑 Symmetric Encryption
use SodiumCrypto\Crypto\Encryptor; $key = Encryptor::generateKey(); $cipher = Encryptor::encrypt("Secret Message", $key); $plain = Encryptor::decrypt($cipher, $key);
✍️ Digital Signatures
use SodiumCrypto\Crypto\Signer; $signKeys = Signer::generateKeyPair(); $signature = Signer::sign("Important data", $signKeys['privateKey']); $isValid = Signer::verify("Important data", $signature, $signKeys['publicKey']);
🔑 Password Hashing
use SodiumCrypto\Crypto\PasswordEncryptor; $hash = PasswordEncryptor::hashPassword("SuperSecret"); $isValid = PasswordEncryptor::verifyPassword("SuperSecret", $hash);
🧪 Running Tests
composer install vendor/bin/phpunit
All tests are defined in tests/ and use PHPUnit 10+.
📂 Project Structure
src/
Crypto/
Encryptor.php
FideliusEncryptor.php
KeyManager.php
Signer.php
PasswordEncryptor.php
Utils.php
Exception/
*.php
tests/
Crypto/
*.php
phpunit.xml
composer.json
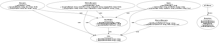
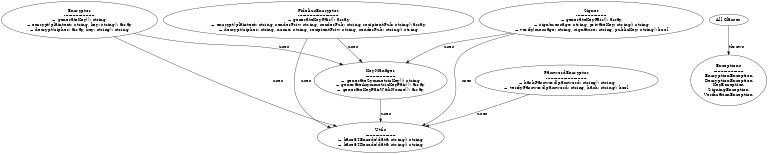
🏗 Architecture
Below is the UML diagram representing the library's structure and relationships:
This diagram illustrates the core classes (Encryptor, FideliusEncryptor, KeyManager, Signer, PasswordEncryptor, and Utils) and how they interact.
Exception classes are thrown across all cryptographic components.
📜 License
MIT License – Use freely in commercial and open-source projects.
🤝 Contributing
Pull requests are welcome! Please run PHPUnit tests before submitting.
