zjkiza / flat-identity-dto-mapper
Build rich DTO graphs from flat SQL result sets — without an ORM. A high-performance mapper that converts flat database/array rows into structured DTO graphs using identity mapping and attribute adapters.
Package info
github.com/zjkiza/flat-identity-dto-mapper
pkg:composer/zjkiza/flat-identity-dto-mapper
Requires
- php: ^8.2
Requires (Dev)
- friendsofphp/php-cs-fixer: ^3.52
- phpstan/phpstan: ^1.11
- phpstan/phpstan-phpunit: ^1.4
- phpstan/phpstan-symfony: ^1.4
- phpunit/phpunit: ^10.5
- psalm/plugin-phpunit: ^0.19
- rector/rector: ^1.2
- vimeo/psalm: ^6.0
README
Build rich DTO graphs from flat SQL result sets — without an ORM. A high-performance mapper that converts flat database/iterables rows into structured DTO graphs using identity mapping and attribute adapters.
Key features
- Maps flat SQL JOIN results into deep DTO object graphs
- Identity Map (no duplicated objects, consistent merging)
- Attribute-driven mapping (PHP 8 Attributes)
- Nested objects & collections (including lazy collections)
- Pluggable value transformers
- Circular reference safe
- High performance (reflection cached)
- Low memory footprint when mapping large result sets (single-pass merging, identity map, lazy collections)
Installation
Install via Composer:
composer require zjkiza/flat-identity-dto-mapper
Run tests locally (if you want to run the project's tests):
composer install ./vendor/bin/phpunit
Quickstart
This mapper expects a flat iterables of associative rows (for example the result of a SQL JOIN) and a DTO class annotated with attributes which describe how columns map to DTO properties.
Important: the root DTO MUST define a ColumnPrefix attribute — this tells the mapper which column prefixes to use when extracting scalar values for that DTO and its nested children.
You may pass any flat associative array (for example rows returned by PDO::fetchAll(PDO::FETCH_ASSOC) or any other source that produces a list of maps). The mapper's only requirement is that column names follow the prefix conventions used in your DTO attributes (see ColumnPrefix, ObjectDto, Collection).
Example: rows (excerpt from tests/Resources/Data/data.json):
$rows = json_decode(file_get_contents(__DIR__ . '/tests/Resources/Data/data.json'), true);
Database example (SQL)
Below is a real-world example of a JOIN query that returns a flat result set suitable for mapping with this library (column aliases use the media_, media_image_, media_author_ prefixes used in the test DTOs):
SELECT media.id AS media_id, media.title AS media_title, media_image.id AS media_image_id, media_image.name AS media_image_name, media_image_tag.id AS media_image_tag_id, media_image_tag.name AS media_image_tag_name, author.id AS media_author_id, author.name AS media_author_name, author_image.id AS author_image_id, author_image.name AS author_image_name, author_image_tag.id AS author_image_tag_id, author_image_tag.name AS author_image_tag_name FROM media AS media LEFT JOIN media_author AS mediaAuthor ON mediaAuthor.abstract_media_id = media.id LEFT JOIN expert AS author ON author.id = mediaAuthor.expert_id LEFT JOIN image AS media_image ON media_image.id = media.image_id LEFT JOIN image_tag ON image_tag.image_id = media_image.id LEFT JOIN tag AS media_image_tag ON media_image_tag.id = image_tag.tag_id LEFT JOIN image AS author_image ON author_image.id = author.image_id LEFT JOIN image_tag AS image_tag_auth ON image_tag_auth.image_id = author_image.id LEFT JOIN tag AS author_image_tag ON author_image_tag.id = image_tag_auth.tag_id;
PDO fetch example (how to obtain a compatible PHP array of rows):
$pdo = new \PDO($dsn, $user, $pass, $options); $stmt = $pdo->query($sql); $rows = $stmt->fetchAll(PDO::FETCH_ASSOC); // flat associative arrays $mapper = new ZJKiza\FlatMapper\UniversalDtoMapper(); $dto = $mapper->map($rows, \ZJKiza\FlatMapper\Tests\Resources\Dto\MediaDto::class, 'media_id');
Doctrine example:
use Doctrine\Bundle\DoctrineBundle\Repository\ServiceEntityRepository; use Doctrine\Persistence\ManagerRegistry; class MediaRepository extends ServiceEntityRepository { public function __construct(ManagerRegistry $registry) { parent::__construct($registry, AbstractMedia::class); } public function getRowsArray(): array { $sql = 'SELECT ...'; // same SQL as above $stmt = $this->entityManager->getConnection()->executeQuery($sql); return $stmt->fetchAllAssociative(); // flat associative arrays } public function getRowsTraversable(): Traversable { $sql = 'SELECT ...'; // same SQL as above $stmt = $this->entityManager->getConnection()->executeQuery($sql); return $stmt->iterateAssociative(); // flat associative arrays } } use ZJKiza\FlatMapper\UniversalDtoMapper; class TestController { public function index(MediaRepository $repository, UniversalDtoMapper $mapper) { $rows = $repository->getRowsTraversable(); $dto = $mapper->map($rows, MediaDto::class, 'media_id'); return new JsonResponse($dto); } }
Basic usage — map flat rows to DTO graph:
use ZJKiza\FlatMapper\UniversalDtoMapper; use ZJKiza\FlatMapper\Tests\Resources\Dto\MediaDto; $mapper = new UniversalDtoMapper(); $dto = $mapper->map($rows, MediaDto::class, 'media_id'); echo json_encode($dto, JSON_THROW_ON_ERROR);
This repository includes a functional test that maps the provided test rows into the expected JSON graph. The mapper will group rows by the "root id" (here media_id), create DTO instances, and merge nested/scalar values while preserving identity.
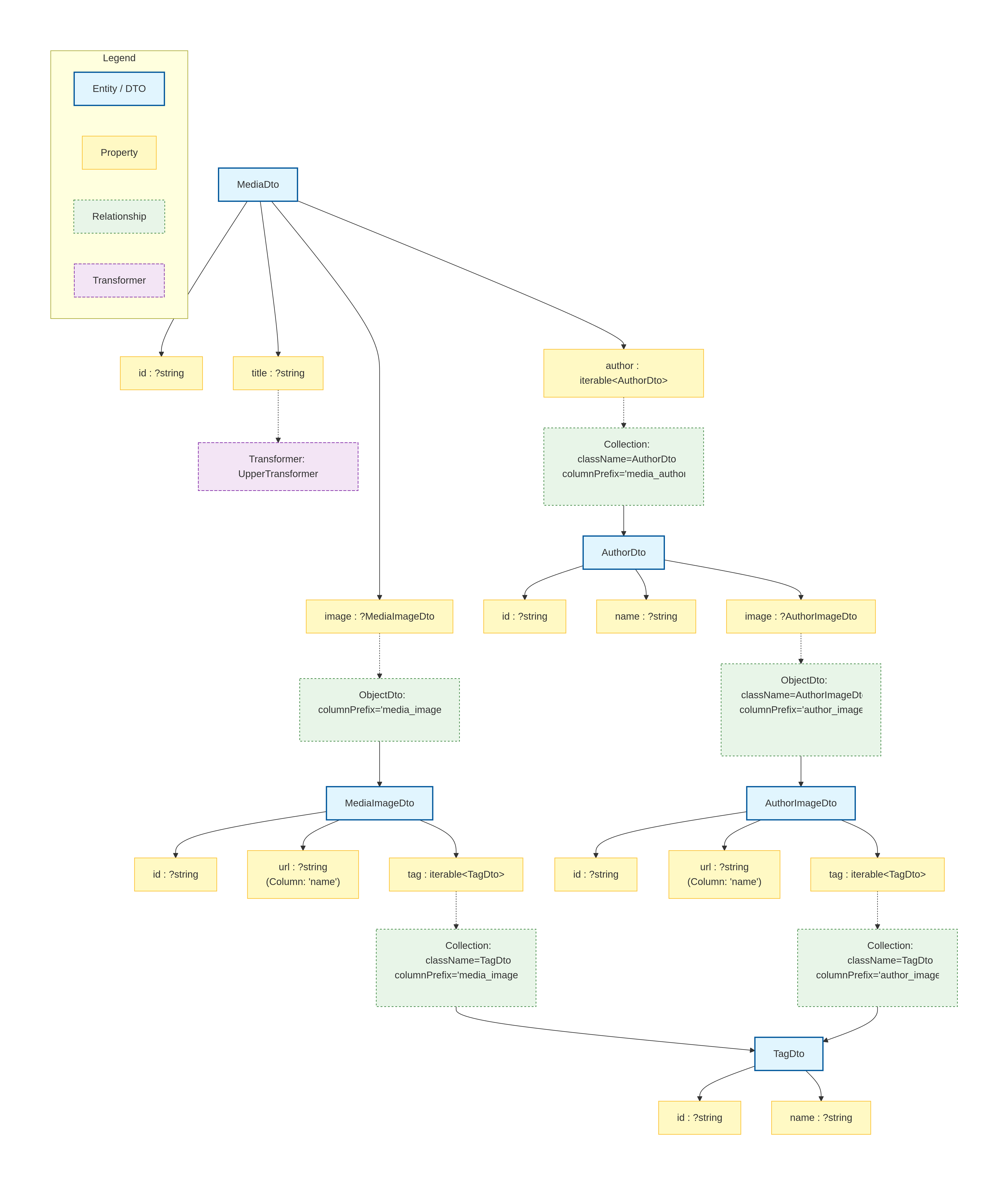
DTO definition (attributes)
DTOs use PHP Attributes to describe mapping rules. Example DTO (from tests):
use ZJKiza\FlatMapper\Attribute\ColumnPrefix; use ZJKiza\FlatMapper\Attribute\Identifier; use ZJKiza\FlatMapper\Attribute\Transformer; use ZJKiza\FlatMapper\Attribute\ObjectDto; use ZJKiza\FlatMapper\Attribute\Collection; use ZJKiza\FlatMapper\Enum\Naming; use ZJKiza\FlatMapper\Transformer\UpperTransformer; #[ColumnPrefix(name: 'media_', naming: Naming::CamelToSnake)] final class MediaDto implements \JsonSerializable { #[Identifier] public ?string $id = null; #[Transformer(UpperTransformer::class)] public ?string $title = null; #[ObjectDto(className: MediaImageDto::class, columnPrefix: 'media_image_', naming: Naming::CamelToSnake)] public ?MediaImageDto $image = null; #[Collection(className: AuthorDto::class, columnPrefix: 'media_author_', naming: Naming::CamelToSnake)] public iterable|null $author = null; public function jsonSerialize(): array { return [ 'id' => $this->id, 'title' => $this->title, 'image' => $this->image, 'author' => \array_values(\iterator_to_array($this->author)), ]; } } final class MediaImageDto implements JsonSerializable { #[Identifier] public ?string $id = null; #[Column('name')] public ?string $url = null; #[Collection(className: TagDto::class, columnPrefix: 'media_image_tag_', naming: Naming::CamelToSnake)] public iterable|null $tag = null; public function jsonSerialize(): array { return [ 'id' => $this->id, 'url' => $this->url, 'tag' => null === $this->tag ? [] : \array_values(\iterator_to_array($this->tag)), ]; } } final class TagDto { #[Identifier] public ?string $id = null; public ?string $name = null; } final class AuthorDto { #[Identifier] public ?string $id = null; public ?string $name = null; #[ObjectDto(className: AuthorImageDto::class, columnPrefix: 'author_image_', naming: Naming::CamelToSnake)] public ?AuthorImageDto $image = null; } final class AuthorImageDto implements \JsonSerializable { #[Identifier] public ?string $id = null; #[Column('name')] public ?string $url = null; #[Collection(className: TagDto::class, columnPrefix: 'author_image_tag_', naming: Naming::CamelToSnake)] public iterable|null $tag = null; public function jsonSerialize(): array { return [ 'id' => $this->id, 'url' => $this->url, 'tag' => null === $this->tag ? [] : \array_values(\iterator_to_array($this->tag)), ]; } }
Attribute reference:
- ColumnPrefix(name: string, naming: Naming) — required on the root DTO. Defines the column prefix for root scalar properties and default naming strategy.
- Identifier — mark the property that holds the unique identifier for the entity (used by IdentityMap).
- Column(name: string) — map a property to a different column name under the active column prefix.
- ObjectDto(className: string, columnPrefix: string, naming: Naming) — map a nested object; a new sub-prefix can be used.
- Collection(className: string, columnPrefix: string, naming: Naming, lazy: bool = false) — map a collection of nested objects (supports lazy collections).
- Transformer(className: string) — apply a value transformer when setting the property.
- Ignore — skip a scalar property from mapping.
Notes:
- Naming strategies (CamelToSnake / SnakeToCamel) help convert column names to property names when using default names.
- The root DTO MUST define a ColumnPrefix attribute.
Built-in transformers
Transformers implement ZJKiza\FlatMapper\Contract\DataTransformerInterface (single method: transform(mixed $value): mixed).
Example built-in transformer (UpperTransformer):
final class UpperTransformer implements DataTransformerInterface { public function transform(mixed $value): ?string { if (null === $value) { return null; } if (\\is_string($value)) { return \\strtoupper($value); } throw TransformationFailedException::create($value, $this); } }
Apply transformer on a DTO property:
#[Transformer(UpperTransformer::class)] public ?string $title = null;
Extending with custom transformers
To create a custom transformer, implement DataTransformerInterface:
use ZJKiza\FlatMapper\Contract\DataTransformerInterface; final class TrimAndUpperTransformer implements DataTransformerInterface { public function transform(mixed $value): mixed { if (null === $value) { return null; } if (is_string($value)) { return strtoupper(trim($value)); } return $value; } }
Registering your transformer depends on your framework (see below). The mapper's transformer resolver will instantiate the class when needed if it can be autoloaded/in the container.
Collections & Lazy Collections
Collections are defined using Collection attribute on an iterable property. By default the mapper will populate a PHP array. If lazy: true is specified, the mapper returns a LazyCollection that defers iteration until needed.
Example (lazy collection):
#[Collection(className: AuthorLazyDto::class, columnPrefix: 'media_author_', naming: Naming::CamelToSnake, lazy: true)] public iterable|null $author = null;
In tests, both eager and lazy collections are exercised and produce the same final JSON output.
Identity Map
The mapper uses an Identity Map to guarantee that entities with the same identifier produce a single object instance across the whole mapped graph. This prevents duplicated objects when multiple rows refer to the same nested entity.
API is internal to the mapper; however the identity behavior can be observed in test fixtures where nested images and authors are shared across rows.
Errors and exceptions
The mapper throws specific exceptions for common errors:
- InvalidArrayKayException — when the provided root id is missing from rows or a required column is not present.
- InvalidAttributeException — when required attributes (like ColumnPrefix) are missing from DTO classes.
- InvalidObjectInstanceException — when a nested object cannot be instantiated with expected type.
- TransformationFailedException — thrown by transformers when an unexpected value is provided.
Symfony integration (example)
Below is a minimal example for registering the mapper as services in services.yaml.
services: ZJKiza\FlatMapper\UniversalDtoMapper: ~ ZJKiza\FlatMapper\Contract\UniversalDtoMapperInterface: '@ZJKiza\FlatMapper\UniversalDtoMapper'
Below is a minimal example for registering the mapper and a custom transformer as services in services.yaml.
services: App\Transformer\LowercaseTransformer: ~ ZJKiza\FlatMapper\Transformer\Transformer: calls: - [addTransformer, ['@App\Transformer\LowercaseTransformer']] ZJKiza\FlatMapper\UniversalDtoMapper: arguments: $transformer: '@ZJKiza\FlatMapper\Transformer\Transformer' # Alias the interface to the implementation for easier injection ZJKiza\FlatMapper\Contract\UniversalDtoMapperInterface: '@ZJKiza\FlatMapper\UniversalDtoMapper'
Example controller usage:
public function index(UniversalDtoMapper $mapper) { $rows = /* fetch rows from DB */; $dto = $mapper->map($rows, MediaDto::class, 'media_id'); return new JsonResponse($dto); }
Laravel integration (example)
You can register the mapper in a ServiceProvider (example for Laravel 8+):
namespace App\Providers; use Illuminate\Support\ServiceProvider; use ZJKiza\FlatMapper\UniversalDtoMapper; use ZJKiza\FlatMapper\Contract\UniversalDtoMapperInterface; class MapperServiceProvider extends ServiceProvider { public function register() { $this->app->singleton(UniversalDtoMapper::class); $this->app->alias( UniversalDtoMapper::class, UniversalDtoMapperInterface::class ); } }
You can register the mapper and custom transformers in a ServiceProvider (example for Laravel 8+):
use Illuminate\Support\ServiceProvider; use App\Transformer\TrimAndUpperTransformer; use ZJKiza\FlatMapper\Transformer\Transformer; use ZJKiza\FlatMapper\UniversalDtoMapper; use ZJKiza\FlatMapper\Contract\UniversalDtoMapperInterface; class MapperServiceProvider extends ServiceProvider { public function register() { $this->app->singleton(LowercaseTransformer::class); $this->app->singleton(Transformer::class, function ($app) { $transformer = new Transformer(); $transformer->addTransformer( $app->make(LowercaseTransformer::class) ); return $transformer; }); $this->app->singleton(UniversalDtoMapper::class, function ($app) { return new UniversalDtoMapper( $app->make(Transformer::class) ); }); $this->app->alias( UniversalDtoMapper::class, UniversalDtoMapperInterface::class ); } }
Usage in a controller:
use ZJKiza\FlatMapper\Contract\UniversalDtoMapperInterface; public function index(UniversalDtoMapperInterface $mapper) { $rows = /* fetch rows */; $dto = $mapper->map($rows, MediaDto::class, 'media_id'); return response()->json($dto); }
Practical example (full mapping snippet from tests)
This is a compact example using the DTOs and data bundled with the tests.
use ZJKiza\FlatMapper\UniversalDtoMapper; use ZJKiza\FlatMapper\Tests\Resources\Dto\MediaDto; $rows = json_decode(file_get_contents(__DIR__ . '/tests/Resources/Data/data.json'), true); $mapper = new UniversalDtoMapper(); $dto = $mapper->map($rows, MediaDto::class, 'media_id'); echo json_encode($dto, JSON_THROW_ON_ERROR); // Output equals tests/Resources/Data/expected.json
Troubleshooting & tips
- Ensure your root DTO defines
ColumnPrefixattribute. - If you see duplicates in nested arrays, confirm the
Identifierattribute is present on nested DTOs. - Use
Column(name: '...')when a column name does not match the property name after the naming strategy. - For complex DI needs (transformer factories, custom adapter wiring), register your own
Transformerservice and inject it into a small factory that returns a configuredUniversalDtoMapper.
Contribution
Contributions, bug reports and PRs are welcome. Please run the project's test suite and ensure new changes have unit tests.
