xman12 / laravel-zipkin-tracer
The tracing for Zipkin for your application based on Laravel
Installs: 4
Dependents: 0
Suggesters: 0
Security: 0
Stars: 0
Watchers: 1
Forks: 0
Open Issues: 0
pkg:composer/xman12/laravel-zipkin-tracer
Requires
- openzipkin/zipkin: ^3.2
This package is auto-updated.
Last update: 2026-02-23 09:23:16 UTC
README
A specialized Laravel module that provides automatic tracing for HTTP requests, SQL queries, and custom spans with seamless Zipkin integration.
🎯 Overview
In modern microservice application development, it's crucial to have the ability to track request execution across various services. Distributed tracing allows developers to understand how requests flow through the system, identify bottlenecks, and diagnose performance issues.
Laravel Zipkin Tracer is a specialized module for Laravel that provides automatic tracing of HTTP requests, SQL queries, and allows creation of custom spans for integration with Zipkin — a popular distributed tracing system.
✨ Features
🔄 Automatic Tracing
- HTTP Requests: Method, URL, status code, request/response size, execution time, exceptions
- SQL Queries: Query text, execution time, file and line location, transactions (begin, commit, rollback)
- HTTP Client Requests: Outgoing HTTP requests via Laravel HTTP Client, headers, status codes, connection errors
🛠️ Custom Spans
- Create custom spans for business logic tracking
- Support for nested spans (parent-child relationships)
- Flexible tagging system
- Exception handling and error tracking
⚡ Performance Optimized
- Asynchronous data sending
- Minimal overhead
- Efficient file system storage
- Non-blocking operations
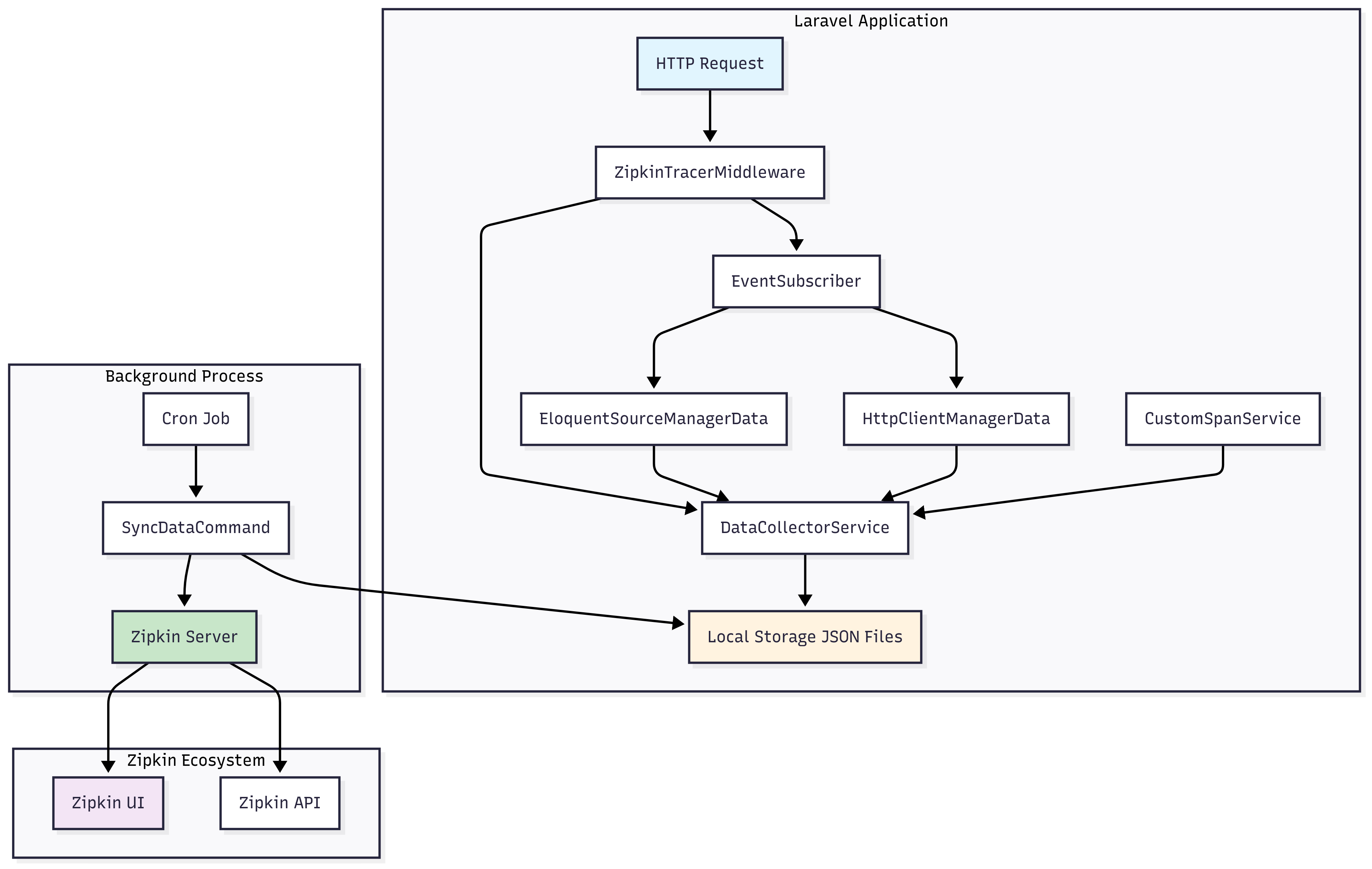
🏗️ Architecture
System Architecture
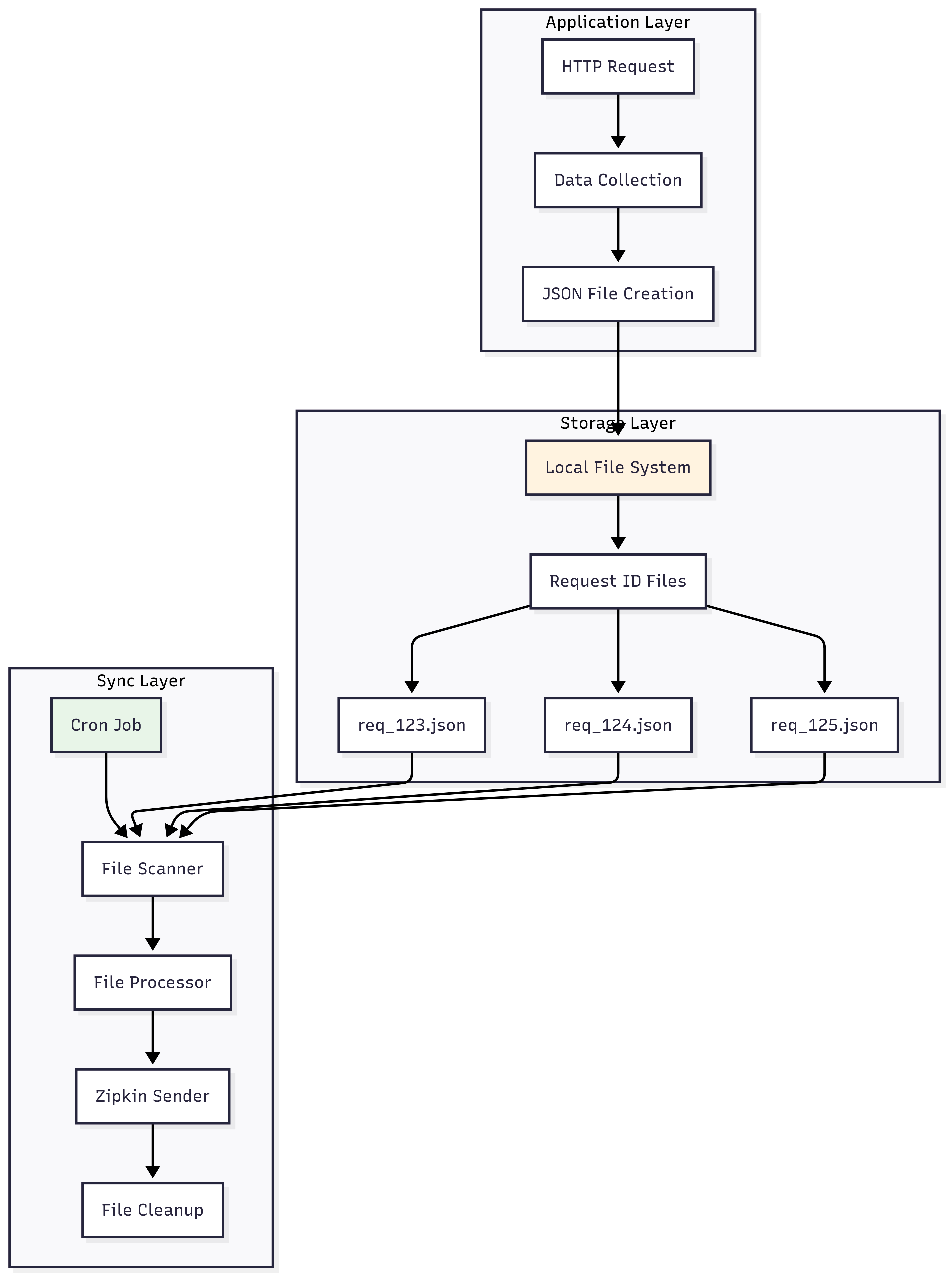
Storage Architecture
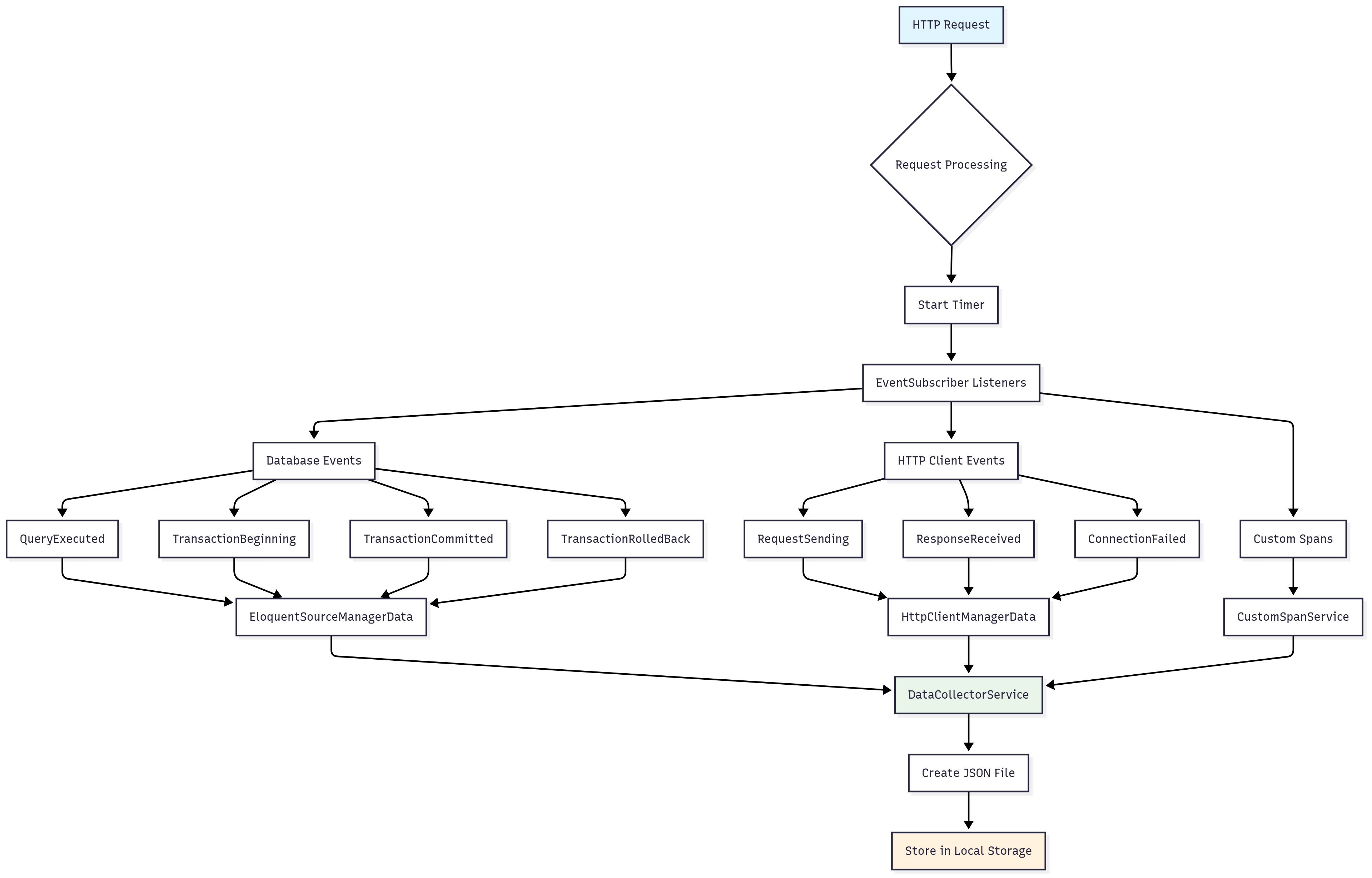
Data Collection Flow
📦 Installation
Requirements
- PHP ^8.2
- Laravel ^10
- openzipkin/zipkin ^3.2
Install via Composer
composer require xman12/laravel-zipkin-tracer
Setup Provider
Add the provider to app/bootstrap/providers.php:
return [ App\Providers\AppServiceProvider::class, ZipkinTracerProvider::class, ];
Publish Configuration
php artisan vendor:publish --tag=zipkin-tracer
⚙️ Configuration
Environment Variables
Add these variables to your .env file:
ZIPKIN_TRACER_ENABLE=true ZIPKIN_TRACER_STORAGE_PATH=/path/to/storage/zipkin_tracer ZIPKIN_TRACER_SERVICE_NAME=my-service ZIPKIN_TRACER_ENDPOINT=http://127.0.0.1:9411/api/v2/spans
Configuration Options
| Variable | Description | Default |
|---|---|---|
ZIPKIN_TRACER_ENABLE |
Enable/disable tracing | false |
ZIPKIN_TRACER_STORAGE_PATH |
Local storage path for JSON files | storage_path('zipkin_tracer') |
ZIPKIN_TRACER_SERVICE_NAME |
Service name in Zipkin | Zipkin-service |
ZIPKIN_TRACER_ENDPOINT |
Zipkin server endpoint | http://127.0.0.1:9411/api/v2/spans |
Setup Cron Job
Add this to your crontab for data synchronization:
# Sync data to Zipkin every minute * * * * * php artisan zipkin-tracer:sync_data
🚀 Usage
Automatic Tracing
Once configured, the module automatically traces:
- HTTP Requests: All incoming HTTP requests
- SQL Queries: All database queries and transactions
- HTTP Client: All outgoing HTTP requests via Laravel HTTP Client
Custom Spans
Create custom spans for business logic tracking:
/** @var CustomSpanService $customSpanService */ $customSpanService = app(CustomSpanService::class); // Simple span $span = $customSpanService->createSpan('user-registration', function () { // Business logic for user registration $user = User::create([ 'name' => 'John Doe', 'email' => 'john@example.com' ]); return [ 'user_id' => $user->id, 'registration_method' => 'email' ]; }); $customSpanService->addSpan($span);
Nested Spans
Create parent-child span relationships:
// Child spans $validationSpan = $customSpanService->createSpan('validate-user-data', function () { // Data validation logic return ['validation_passed' => true]; }); $emailSpan = $customSpanService->createSpan('send-welcome-email', function () { // Send welcome email return ['email_sent' => true]; }); // Parent span with children $mainSpan = $customSpanService->createSpan('user-registration-process', function () { // Main logic return ['process_completed' => true]; }, [$validationSpan, $emailSpan]); $customSpanService->addSpan($mainSpan);
📝 Examples
Example 1: API Endpoint Tracing
// UserController.php class UserController extends Controller { public function show($id) { /** @var CustomSpanService $customSpanService */ $customSpanService = app(CustomSpanService::class); $span = $customSpanService->createSpan('get-user-profile', function () use ($id) { $user = User::with(['profile', 'posts'])->findOrFail($id); return [ 'user_id' => $user->id, 'profile_complete' => $user->profile ? true : false, 'posts_count' => $user->posts->count() ]; }); $customSpanService->addSpan($span); return response()->json($user); } }
Example 2: External API Tracing
// ExternalApiService.php class ExternalApiService { public function fetchUserData($userId) { /** @var CustomSpanService $customSpanService */ $customSpanService = app(CustomSpanService::class); $span = $customSpanService->createSpan('external-api-call', function () use ($userId) { // Laravel HTTP Client is automatically traced $response = Http::get("https://api.external.com/users/{$userId}"); return [ 'external_user_id' => $userId, 'response_status' => $response->status(), 'response_size' => strlen($response->body()) ]; }); $customSpanService->addSpan($span); return $response->json(); } }
Example 3: Complex Business Logic Tracing
// OrderService.php class OrderService { public function processOrder($orderData) { /** @var CustomSpanService $customSpanService */ $customSpanService = app(CustomSpanService::class); // Order validation $validationSpan = $customSpanService->createSpan('validate-order', function () use ($orderData) { $validator = Validator::make($orderData, [ 'items' => 'required|array', 'customer_id' => 'required|exists:customers,id' ]); if ($validator->fails()) { throw new ValidationException($validator); } return ['validation_passed' => true]; }); // Inventory check $inventorySpan = $customSpanService->createSpan('check-inventory', function () use ($orderData) { foreach ($orderData['items'] as $item) { $product = Product::find($item['product_id']); if ($product->stock < $item['quantity']) { throw new InsufficientStockException(); } } return ['inventory_available' => true]; }); // Order creation $orderSpan = $customSpanService->createSpan('create-order', function () use ($orderData) { DB::transaction(function () use ($orderData) { $order = Order::create([ 'customer_id' => $orderData['customer_id'], 'total_amount' => $this->calculateTotal($orderData['items']) ]); foreach ($orderData['items'] as $item) { $order->items()->create($item); } }); return ['order_created' => true]; }); // Main span $mainSpan = $customSpanService->createSpan('process-order-complete', function () { return ['order_processed' => true]; }, [$validationSpan, $inventorySpan, $orderSpan]); $customSpanService->addSpan($mainSpan); } }
🔄 Data Flow
Data Structure
Data is stored in JSON files with the following structure:
{
"queries": [
{
"query": "SELECT * FROM users WHERE id = ?",
"duration": 0.001234,
"start_time": 1640995200.123,
"execute_file": "/app/Http/Controllers/UserController.php",
"execute_file_line": 45
}
],
"http_data": {
"method": "GET",
"url": "/api/users/1",
"status_code": 200,
"request_size": 1024,
"response_size": 2048,
"time": 0.045,
"request_id": "req_123456"
},
"http_client_data": [
{
"method": "POST",
"url": "https://api.external.com/data",
"headers": {"Authorization": "Bearer token"},
"duration_time": 0.123,
"status_code": 201
}
],
"custom_spans": [
{
"name": "user-registration",
"duration_time": 0.234,
"tags": {"user_id": 123, "method": "email"}
}
]
}
When to Use Laravel Zipkin Tracer
✅ Recommended when:
- You have a Laravel application
- Need simple and fast tracing setup
- Using Zipkin as tracing system
- Require minimal configuration
❌ Not recommended when:
- Need support for multiple tracing systems
- Require full OpenTelemetry compatibility
- Need advanced metrics capabilities
- Planning migration to other monitoring systems
📊 Monitoring & Debugging
Viewing Data in Zipkin
After setting up synchronization, data will be available in the Zipkin web interface:
- Open Zipkin UI (usually http://localhost:9411)
- Select your service from the dropdown
- Set the time range
- View traces and spans
Performance Analysis
In Zipkin you can see:
- Execution time of each span
- Dependencies between services
- Performance bottlenecks
- Errors and exceptions
- SQL queries with execution time
Common Debugging Scenarios
- Slow Requests: Analyze SQL query execution times
- External API Errors: Review HTTP client requests
- Business Logic Issues: Analyze custom spans
- Performance Issues: Identify bottlenecks in request chains
📄 License
This project is licensed under the Apache License 2.0 - see the LICENSE file for details.
🙏 Acknowledgments
- Zipkin - Distributed tracing system
- Laravel - PHP web framework
- OpenZipkin - PHP Zipkin library
📞 Support
- Author: Aleksandr Belyshev
- Email: xman12@mail.ru
- GitHub: https://github.com/xman12/laravel-zipkin-tracer
Laravel Zipkin Tracer remains an excellent choice for quickly implementing tracing in Laravel applications with minimal effort and maximum efficiency.


