serpentine/serpentine

Intellectual bot creation platform for PHP 8

Maintainers

Package info

github.com/serpentine-ai/serpentine

pkg:composer/serpentine/serpentine

Statistics

Installs: 14

Dependents: 1

Suggesters: 0

Stars: 1

Open Issues: 0

0.3.0 2021-08-24 17:27 UTC

This package is auto-updated.

Last update: 2026-03-25 03:12:36 UTC


README

Serpentine is a platform to create an intellectual bot on in PHP 8

Installation

composer require serpentine/serpentine

Brief info

This package provides only foundation for your bot system. It realizes a lot of interfaces, basic Serpentine class and the machine learning model - CATI Tree

That means that you can't just use this project. You should extend it, install or create other modules and build your own bot with native language commands understanding

More information you can see inside the code or in the Serpentine packages

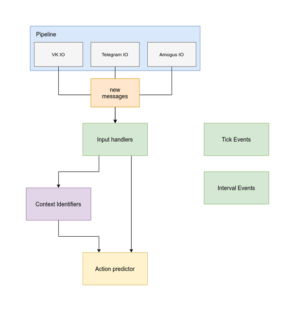
This is how Serpentine looks inside

The first thing you meet is IO objects. This objects realizes functionality to work with user input and output. For example, Telegram IO will realize methods to get new messages from telegram user and send answers back

After IO receives a message - this will be applied to every InputHandler. These callbacks will do they stuff and if it needs - disallow new message being processed

If all the input handlers will allow the message to be processed - then this message will be applied to the ContextIdentifiers. These ones will try to parse some useful info from the message text like dates and times

After that, action predictor (CATI Tree model) will try to find the Action for this message and if it found - then it will be executed

Example

<?php

require 'vendor/autoload.php';

use Serpentine\{
    Serpentine,
    Action,
    IO
};

class HelloWorldAction implements Action
{
    public function getName (): string
    {
        return 'Example/HelloWorld';
    }

    public function getSamples (): array
    {
        return [
            'Hello',
            'Hi'
        ];
    }

    public function execute (Message $message, IO $io, array $context)
    {
        $io->sendMessage ($message->author, Message::new ('Hi, man!'));
    }
}

class ConsoleIO implements IO
{
    public function getUpdates (): array
    {
        return [readline ('> ')];
    }
    
    public function sendMessage (int $receiver, Message $message): self
    {
        echo $message->getText () . PHP_EOL;
    }

    public function query (string $method, array $params = []): ?array
    {
        return null;
    }
}

$serpentine = new Serpentine ([
    'actions' => [
        new HelloWorldAction
    ],
    'pipeline' => [
        new ConsoleIO
    ]
]);

while (true)
    $serpentine->update();

Author: Nikita Podvirnyy